江西省人民政府办公厅关于印发深化产教融合实施方案的通知
各市、县(区)人民政府,省政府各部门:
《深化产教融合实施方案》已经省政府同意,现印发给你们,请认真贯彻执行。
2019年2月15日
(此件主动公开)
深化产教融合实施方案
为贯彻落实《国务院办公厅关于深化产教融合的若干意见》(国办发〔2017〕95号)精神,进一步推进我省产教融合深入发展,制定本实施方案。
一、总体要求
(一)指导思想。
以习近平新时代中国特色社会主义思想为指导,全面贯彻落实党的十九大精神,牢牢把握“创新引领、改革攻坚、开放提升、绿色崛起、担当实干、兴赣富民”工作方针,按照“围绕产业链部署创新链,围绕创新链完善人才链、资金链”的总体要求,全面推进产业与教育深度融合,促进人才培育、科技创新供给侧和产业需求侧结构要素全方位对接,形成教育链、人才链与产业链、创新链有机衔接的发展局面,增强我省产业发展核心竞争力,为推动我省高质量、跨越式发展,建设富裕美丽幸福现代化江西提供重要支撑。
(二)基本原则。
统筹协调,共同推进。将产教融合作为促进经济社会协调发展的重要举措,融入经济转型升级各环节,贯穿人才开发全过程,形成政府企业学校行业协同推进的工作格局。
服务需求,优化结构。面向产业和区域发展需求,优化教育资源布局,加快人才培育结构调整,创新教育组织形态,促进教育和产业联动发展。
校企协同,深度融合。完善政策支持,鼓励先行先试,推进“引企驻校、引校进企、校企一体”改革,强化企业主体地位,促进育人、科研供给与产业发展需求对接和流程再造,构建产教深度融合长效机制。
(三)发展目标。
到2020年,启动一批试点项目,探索教育与产业发展融合互促的体制机制,形成可复制、可推广的产教融合经验。
到2025年,形成产教深度融合的体制机制,多元化办学体制进一步健全,行业企业参与办学程度得到提高,学科专业建设与经济社会发展的适应性更加紧密,校企合作育人、协同创新贡献率进一步增强。
到2030年左右,教育和产业统筹融合、良性互动的发展格局总体形成,需求导向的人才培养模式健全完善,行业企业与学校协同育人全面推进,教育服务供给与产业发展需求重大结构性矛盾基本解决,职业教育、高等教育对经济社会发展和产业升级的贡献率显著增强。
二、重点任务
(四)构建教育与产业融合发展新格局。
促进教育资源与区域发展战略相融合。制定区域发展战略和经济社会发展规划、重大生产力布局规划时,要同步制定产教融合发展政策,明确产教融合结构布局,提出产教融合发展目标,构建梯次有序、功能互补、资源共享、合作紧密的产教融合发展格局。按照“一圈引领、两轴驱动、三区协同”的区域发展战略,优化整合职业教育布局,引导职业教育资源逐步向产业和人口集聚区集中。推进区域性职业教育学校建设,重点打造赣北、赣中南、赣西等职业教育核心发展区。鼓励有条件的地方在大型企业、产业园区周边试点建设普职融通的综合高中。促进高等教育融入国家创新体系和新型城镇化建设,支持共青城进一步完善科教城功能,鼓励新增高等教育、职业教育资源向赣江新区延伸。(责任单位:省教育厅、省发展改革委、省人力资源社会保障厅、省科技厅、省工业和信息化厅等部门按职责分工负责,各设区市人民政府)
推动学科专业建设与产业转型升级相适应。建立紧密对接产业链、创新链的学科专业体系,构建学科链与产业链深度融合、相互促进的机制,完善一流大学和一流学科建设,提升教育对创新驱动、城镇化建设的支撑作用。适应新一轮科技革命和产业变革及新经济发展,聚焦“2+6+N”产业培育计划,大力发展航空、电子信息、中医药、装备制造、新能源、新材料、数字经济、幸福产业、绿色食品、生态环保等“十大产业体系”学科专业,牵引产业转型升级。(责任单位:省教育厅、省发展改革委、省人力资源社会保障厅、省科技厅、省工业和信息化厅等部门按职责分工负责,各设区市人民政府)
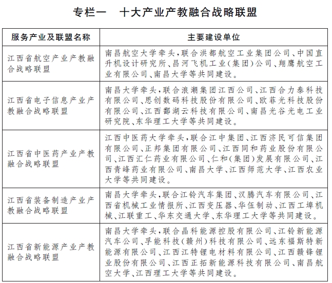
以推进十大产业发展为导向,以产业链条为纽带,由关联紧密的学科优势学校、行业龙头企业牵头,相关联的学校、企业、协会、研究机构等参与,建设“十大产业体系”产教融合战略联盟。通过统筹行业产业资源,全面深化产业与教育融合,以行业产业发展需求及新技术应用为牵引促进学科专业建设,以人才培养供给及科技研究转化为动能推进产业转型升级。联盟成员共享信息资源、交流行业经验、协同解决共性问题,共同推进行业发展。联盟属非盈利性、非法人性质的开放型联合体,实行实体化运作,定期开展活动。(责任单位:省教育厅、省发展改革委、省人力资源社会保障厅、省科技厅、省工业和信息化厅等部门按职责分工负责,各设区市人民政府)


(五)打造产教融合重点创新新高地。
促进创新要素充分释放活力。从体制机制创新入手,健全高等学校与行业骨干企业、中小微创业型企业紧密融合的创新生态系统,释放人才、资源等创新要素活力。完善高等学校、职业学校科研后评价体系,将成果转化作为项目和人才评价重要内容。完善收益分配机制,高等学校、职业学校科技成果转移转化中获得的净收入、股份或出资比例可提取60%至95%奖励给研究开发和科技成果转移转化的团队,其中做出主要贡献的人员获得奖励的份额不低于奖励总额的50%。净收入用于人员奖励的支出部分,不纳入绩效工资,不纳入单位工资总额基数。支持和鼓励高等学校、职业学校科技人员带着科研项目和成果离岗创办科技型企业。鼓励院士、博士生导师带领博士组建团队参与企业融合创新。高等学校、职业学校教师和学生个人拥有知识产权的技术开发、产品设计等成果,可依法依规在企业作价入股。(责任单位:省发展改革委、省教育厅、省科技厅、省工业和信息化厅、省财政厅、省人力资源社会保障厅等部门按照职责分工负责,各设区市人民政府)
推进创新平台高质量发展。围绕国家和我省产业发展急需解决的战略性问题和涉及国计民生的重大公益性问题,促进学校、企业、科研单位融合创新迈出新步伐。已建国家级和省级产业技术创新平台要进一步提升建设水平,增强持续创新能力;新建创新平台要紧贴产业发展需求“联强引优”,积极主动对接国内外著名高等院校、国家级研发机构在赣共建分支机构或新设研发机构。从学科优势高校与行业骨干企业等单位合作共建或高校单独建设的创新平台中,遴选技术成果明显或具有发展潜力的创新平台打造成产教融合重点创新中心。重点创新中心以研究转化我省十大产业体系发展中的关键共性技术为目标任务,通过体制机制创新,形成有利于技术创新、成果转化、可持续发展的组织运行模式,集聚培养一批拔尖创新人才、产出一批重大标志性成果,推动我省产业转型升级。(责任单位:省发展改革委、省教育厅、省科技厅、省工业和信息化厅、省财政厅、省人力资源社会保障厅等部门按照职责分工负责,各设区市人民政府)


(六)开创产教融合育人新模式。
调优人才培养结构。健全需求导向的人才培养结构调整机制,促进人才培养供给侧和产业需求侧结构要素全方位融合,为加快构建现代化经济体系,培养大批高素质创新创业人才和技术技能型人才。建立完善高等教育学术人才和应用型人才分类培养体系,推动高水平大学加强创新创业人才培养,应用型本科、职业学校紧紧围绕产业需求完善以应用型人才为主的培养体系,着力提高应用型人才培养比重,为学生提供多样化成长路径。强化就业市场对人才供给结构的有效调节,把市场供求比例、就业质量作为学校设置调整学科专业、确定培养规模的重要依据。引导学校对设置雷同、就业连续不达标专业,及时调减或停止招生;对紧贴产业发展需求、社会紧缺专业,加大招生培育力度。提升复合型人才培养能力,推进专业学位研究生产学研结合培养模式改革。(责任单位:省教育厅、省发展改革委、省人力资源社会保障厅、省财政厅等部门按照职责分工负责,各设区市人民政府)
强化人才培养实践教学。推进职业学校和企业联盟、与行业联合、同园区联结,创新校企合作、工学结合的办学制度。在技术性、实践性较强的专业,全面推行现代学徒制和企业新型学徒制,探索招生即招工、入校即入厂,校企“双师联合培养”,校企育人“双重主体”,学生学徒“双重身份”,学校、企业和学生三方权利义务关系明晰的育人模式。大力发展校企双制、工学一体的技工教育,支持技师学院建设,加快培养高级工、技师等高级技能人才步伐,参照高职(大专)、应用型本科学生培养予以经费支持。对接企业生产服务智能化流程,加快职业教育专业教学内容和教学方法智能化改造。鼓励有条件的普通中学开设职业类选修课程。应用型本科院校学生在校期间参加实习实训时间累计不少于1学年,职业学校实践性教学课时不少于总课时的50%。落实企业职工培训制度,足额提取教育培训经费,确保教育培训经费60%以上用于一线职工,将不按规定提取使用教育培训经费并拒不改正的行为记入企业信用记录。将工匠精神注入在校教育、在岗培训全过程。在义务教育阶段开展“大国工匠进校园”活动,加强学校劳动体验教育,将动手实践内容纳入中小学相关课程和学生综合素质评价。(责任单位:省教育厅、省发展改革委、省人力资源社会保障厅、省财政厅等部门按照职责分工负责,各设区市人民政府)
以职业教育国家示范校、国家骨干校、省级示范校、“双高”计划立项单位为主与规模骨干企业联合建设产教融合校企合作育人基地。产教融合育人基地要大力深化育人模式改革,强化供需对接、实践教学,构建招生、育人、用人一体化新机制,着力为我省十大产业体系发展培育紧缺的学历与技能并重的技术技能型人才,为我省经济社会发展提供持续人力资源支撑。(责任单位:省教育厅、省发展改革委、省人力资源社会保障厅、省财政厅等部门按照职责分工负责,各设区市人民政府)


(七)强化企业重要主体地位。
发挥骨干企业引领作用。支持企业联合高等学校、职业学校设立技术实验室、中试和工程化基地,申报设立院士工作站、博士后工作站、重点实验室、工程研究中心等技术创新平台;建设行业性或区域性实训中心、生产性实践基地等实训实践设施。支持有条件的企业牵头确定协同创新方向、遴选协同创新项目、推进协同创新成果转化,探索企业出题、联合解题、利益共享、知识产权运营的机制与模式。注重发挥国有企业特别是中央企业、省属企业示范带头作用,支持省属国有企业筹建具有独立企业法人资格的职教投资集团。加大对职业院校的资金投入,支持职业院校在航空、中医药、电子信息、新材料、新能源等领域创建应用型本科。高校、科研机构牵头申请的应用型、工程技术研究项目原则上应有行业企业参与并制订成果转化方案,职业学校新设专业原则上应有相关行业企业参与。(责任单位:省教育厅、省人力资源社会保障厅、省科技厅、省发展改革委、省财政厅等部门按照职责分工负责,各设区市人民政府)
支持企业深度参与教育教学改革。推进“放管服”改革,通过简化办学准入条件和审批环节,购买服务、委托管理等举措促进企业需求融入人才培养环节。支持引导行业产业和企业深度参与高等学校、职业学校教育教学改革。支持有条件的市、县和单位探索企业以资本、技术、管理等要素依法参与职业学校股份制、混合所有制改革。支持企业以多种方式参与学校专业规划、教材开发、教学设计、课程设置、实习实训;支持企业、行业组织整合校企资源,开发立体化、可选择的产业技术课程和职业培训包等优质教育资源。健全学生到企业实习实训制度,推进实习实训规范化,保障学生享有获得合理报酬等合法权益。(责任单位:省教育厅、省人力资源社会保障厅、省科技厅、省发展改革委、省财政厅等部门按照职责分工负责,各设区市人民政府)
(八)深化教育供给服务改革。
推进学校治理结构与考试招生改革。建立健全职业学校和高等学校理事会制度,鼓励行业企业、科研院所、社会组织等多方参与。强化教学、学习、实训相融合的教育教学活动,推行项目教学、案例教学、工作过程导向教学等教学模式。推动探索高校和行业企业课程学分转换互认,允许和鼓励高校向行业企业和社会培训机构购买创新创业、前沿技术课程和教学服务。完善考试招生配套改革。建立健全“文化素质+职业技能”评价方式,逐步推进高等职业学校分类招考,逐步推进中等职业学校学业水平考试与普通高校对口招生接轨,适度提高高等学校招收职业教育毕业生比例,逐步提高职业学校、高等学校招收有工作实践经历人员接受全日制学历教育的比例。稳步推进中职高职衔接、中职本科衔接、高职本科衔接,开展中职、高职、应用型本科教育分段培养、联合培养。新增研究生招生计划向承担国家重大战略任务、积极推行校企融合育人的高校和学科倾斜,探索开展职业教育专业学位研究生培养。(责任单位:省教育厅、省发展改革委、省人力资源社会保障厅等部门按照职责分工负责,各设区市人民政府)
加强产教融合师资队伍建设。允许职业学校和高等学校依法依规自主聘请兼职教师和确定兼职报酬。完善符合职业教育和应用型高校特点的教师资格标准和专业技术职务(职称)评聘办法,提升“双师双能型”教师占专业课和实习指导教师的比例。探索将行业企业从业经历作为职业教育取得专业课教师资格的必要条件。建立职业学校教师引进绿色通道。技工院校、职业学校可按规定考核招聘中华技能大奖、全国技术能手和获得国家级职业技能竞赛活动前3名的优秀高技能人才。中等职业学校可以通过公开招聘特殊紧缺岗位的专业课教师,被聘用人员应当在3年内取得相应教师资格,否则予以解聘。鼓励有条件的地方探索产业教师(导师)特设岗位计划。鼓励职业学校与企业联合,建立“名师工作站”以企业骨干技术人员为名师,共同培育高级技能人才。建立企业经营管理者、技术能手与职业学校管理者、骨干教师相互兼职制度,支持职业学校教师与企业技术专家双向流动、两栖发展。推动职业学校、应用型本科高校与大中型企业合作建设“双师型”教师培养培训基地,严格落实职业学校专业课教师每5年累计不少于6个月赴企业实践指导的规定,新入职专业课教师前3年应在企业连续实践6个月以上。(责任单位:省教育厅、省发展改革委、省人力资源社会保障厅等部门按照职责分工负责,各设区市人民政府)
三、政策措施
(九)建立协调机制。建立发展改革、教育、人力资源社会保障、财政、工业和信息化等部门密切配合、有关行业主管部门、国有资产监督管理部门积极参与的工作协调机制,合力推进产教融合深入发展。行业管理部门要引导行业组织、市场服务组织开展产教融合效能评价、人才需求预测、职业技能鉴定、决策咨询、信息增值等服务;鼓励各地运用云计算、大数据等信息技术,强化职业学校、高等学校数字化教学资源库和企业实践库建设,推进校企资源跨部门、跨区域、跨行业共建共享。(责任单位:省发展改革委、省教育厅、省人力资源社会保障厅、省财政厅、省工业和信息化厅、省国资委等部门按照职责分工负责,有关行业协会,各设区市人民政府)
(十)鼓励先行先试。根据国家区域发展战略和产业布局,支持若干有较强代表性、影响力和改革意愿的城市、行业、企业、学校开展试点,统筹融合区域经济与教育教学改革发展,探索学校与企业融合创新、合作育人新模式,总结推广有利于产业与教育深度融合的运行保障和激励机制,引导产教融合健康持续发展。鼓励第三方机构构建产教融合建设评价体系,对城市、行业、企业、学校试点工作进行引导和总结。(责任单位:省发展改革委、省教育厅等部门按照职责分工负责,各设区市人民政府)
(十一)落实财税土地政策。优化政府投入,完善体现职业学校、应用型高校和行业特色类专业办学特点和成本的职业教育、高等教育拨款机制。充分利用我省已设立的政府出资产业投资基金,支持我省符合产业发展方向的产教融合项目。各级财政、税务部门要把深化产教融合作为落实结构性减税政策,推进降成本、补短板的重要举措,落实社会力量举办教育有关财税政策,积极支持职业教育发展和企业参与办学。企业投资或与政府合作建设职业学校、高等学校的建设用地,按科教用地管理,符合《划拨用地目录》的,可通过划拨方式供地,鼓励企业自愿以出让、租赁方式取得土地。(责任单位:省财政厅、省税务局、省自然资源厅、省发展改革委等部门按照职责分工负责,各设区市人民政府)
(十二)加大金融支持。鼓励金融机构按照风险可控、商业可持续原则支持产教融合项目。利用中国政企合作投资基金和国际金融组织、外国政府贷款,积极支持符合条件的产教融合项目建设。对接亚洲基础设施投资银行、丝路基金在业务领域内将“一带一路”职业教育项目纳入支持范围。引导银行业金融机构创新服务模式,探索通过“知识产权质押”“科贷通”等产品支持符合条件的产教融合项目发展,对符合条件的高层次人才自主创业的,给予创业担保贷款政策支持。做好政府和社会资本合作模式的配套金融服务。积极支持符合条件的企业在资本市场进行股权融资,发行标准化债权产品,加大产教融合实训基地项目投资。加快发展学生实习责任保险和人身意外伤害保险,鼓励保险公司对现代学徒制、企业新型学徒制保险专门确定费率。(责任单位:省金融监管局、人行南昌中心支行、江西证监局、江西银保监局、省发展改革委、省财政厅、省人力资源社会保障厅等部门按照职责分工负责)
(十三)强化人才保障。重点支持产教融合创新中心引进和集聚高层次科技人才。各级政府人才优惠政策要优先支持产教融合创新中心、产教融合育人基地引进领军人才、高层次人才和紧缺人才。要制定引进人才与本土培养人才在同等条件下待遇相同的人才政策。支持按照市场化标准为人才计薪,避免高层次创新人才二次流失。要构建优厚的人才待遇、人才培育、人才激励和人才服务政策,通过引培并举建设稳定的产教融合高水平人才梯次队伍,增强核心竞争力。(责任单位:省教育厅、省人力资源社会保障厅等部门按照职责分工负责)
(十四)扩大开放合作。鼓励职业学校、高等学校引进国内、海外高层次人才和优质教育、科技资源,实施合作办学、融合创新。探索建立企业、高校联合聘用方式,留住更多高端人才在我省工作。探索构建应用技术教育创新国际合作网络,推动一批国内外知名院校和企业结对联合培养国际化应用型人才。鼓励职业教育、高等教育参与配合“一带一路”和国际产能合作。(责任单位:省教育厅、省人力资源社会保障厅、省发展改革委等部门按照职责分工负责)
(十五)营造良好氛围。做好宣传动员和舆论引导,加快收入分配、企业用人制度以及学校编制、教学科研管理等配套改革,引导形成学校主动服务经济社会发展、企业重视“投资于人”的普遍共识,积极营造全社会充分理解、积极支持、主动参与产教融合的良好氛围。(责任单位:省教育厅、省人力资源社会保障厅、省发展改革委等部门按照职责分工负责)
相关解读:解读《深化产教融合实施方案》



